本文目录导读:
《梦幻西游》手游作为一款深受玩家喜爱的经典回合制游戏,不仅以其丰富的剧情和多样的角色设定吸引了大量玩家,更以其独特的PK系统和多样的阵法选择,为玩家提供了无限的战术可能,为了帮助广大玩家更好地理解PK战术,高效利用资源,本文将从PK战术的深度剖析、常用阵法的选择与应用、资源管理与高效利用策略,以及价值最大化指南四个方面进行详细讲解。

PK战术深度剖析
在《梦幻西游》手游中,PK战术的制定和执行是玩家提升实力、赢得战斗的关键,一个合理的战术布局不仅能提高战斗效率,还能在关键时刻逆转战局。
1、阵容搭配

输出角色:在PK中,输出角色是队伍的核心,负责提供主要的伤害输出,常见的输出角色有法系输出(如龙宫、魔王寨)和物理输出(如大唐官府、狮驼岭),法系输出通常拥有较高的群体伤害能力,而物理输出则擅长单体爆发。
控制角色:控制角色在PK中扮演着至关重要的角色,他们通过封印、减速、定身等技能限制对手的行动,为队伍创造输出机会,常见的控制角色有方寸山和女儿村,他们拥有强大的封印技能,能有效打断对手的战术部署。
辅助角色:辅助角色主要负责治疗、增益和复活队友,确保队伍的持续作战能力,普陀山和化生寺是常见的辅助门派,他们拥有强大的治疗技能和增益效果,是队伍中的“后勤保障”。
坦克角色:坦克角色负责吸引火力,保护队友免受伤害,大唐官府和狮驼岭在坦克角色中较为常见,他们拥有较高的防御和生命值,能有效抵挡对手的攻击。
2、速度调整
- 在PK中,速度是决定胜负的关键因素之一,通过调整宠物的速度属性,确保控制角色或输出角色能在对手之前行动,可以有效打断对方的战术部署,队伍中成员之间的速度配合也至关重要,避免技能释放的冲突与浪费。
3、技能释放顺序
- 在战斗中,注意技能的释放顺序和循环,通过合理的技能搭配,可以形成连续的控制链或输出链,从而最大化战斗效率,法师可以先使用群体伤害技能降低对手血量,再由控制角色进行封印,最后由输出角色进行收割。
4、观察与分析对手
- 在战斗开始前,仔细观察对手的阵容搭配、角色等级和装备情况,这有助于判断对手的实力和可能的战术策略,通过查看对手角色的技能列表,了解他们的核心技能和可能的技能循环,有助于制定针对性的战术策略,如优先击杀对方的输出角色或控制角色。
常用阵法的选择与应用
在《梦幻西游》手游中,不同的阵法拥有不同的属性加成和战术效果,选择合适的阵法对于PK的胜利至关重要。
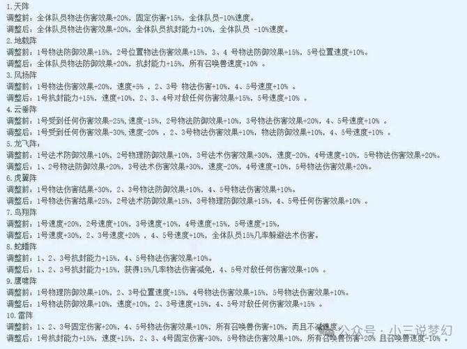
1、天覆阵
- 天覆阵是暴力阵法的代表,适合用于抓鬼或一些活动,它能提升队伍的物理伤害和法术伤害,但会降低速度,在PK中,如果队伍以输出为主,且对手没有强大的控制角色,可以选择天覆阵进行速战速决。
2、地载阵
- 地载阵是典型的防守阵法,3个位置加防,1个位置加伤,一个位置加速,它适合用于对抗高输出阵容,通过提升队伍的防御能力,减少受到的伤害,在PK中,如果队伍以坦克和辅助为主,且对手拥有强大的输出能力,可以选择地载阵进行防守反击。
3、风扬阵
- 风扬阵侧重于速度和伤害,适合用于PK竞技,它能提升队伍的速度和伤害输出,但会降低防御,在PK中,如果队伍以控制角色和输出角色为主,且希望抢占先手优势,可以选择风扬阵进行快速打击。
4、雷绝阵
- 雷绝阵针对抗封属性进行加成,同时提升伤害输出,它适合用于对抗控制型阵容,通过提升队伍的抗封能力,减少被封印的概率,在PK中,如果队伍以输出角色为主,且对手拥有强大的控制角色,可以选择雷绝阵进行反制。
5、鸟翔阵
- 鸟翔阵是全队加速的阵法,适合用于PK竞技,它能大幅提升队伍的速度,但会降低防御和伤害输出,在PK中,如果队伍以控制角色和输出角色为主,且希望抢占先手优势并快速结束战斗,可以选择鸟翔阵进行高速打击。
资源管理与高效利用策略
在《梦幻西游》手游中,资源管理对于玩家的成长和PK实力的提升至关重要,合理的资源管理不仅能提高玩家的战斗力,还能在关键时刻为玩家提供强大的支持。
1、银币与金币
- 银币和金币是游戏中最重要的货币资源,用于购买装备、宠物、宝石等物品,玩家可以通过完成日常任务、帮派任务、科举答题等活动获取银币和金币,玩家还可以通过摆摊出售物品、参与交易等方式获取额外的金币收入。
2、装备进阶
- 装备是提升玩家战斗力的重要途径,玩家可以通过打造、熔炼、镶嵌宝石等方式提升装备的属性,在装备进阶过程中,玩家需要合理规划资源的使用,优先提升关键部位的装备(如武器、项链等),并根据自己的门派和角色定位选择合适的装备属性。
3、宠物养成
- 宠物在PK中扮演着重要的角色,玩家可以通过捕捉、培养宠物来提升宠物的属性和技能,在宠物养成过程中,玩家需要选择合适的宠物类型(如法宠、血宠、隐攻宠等),并根据宠物的特点和自己的需求进行技能搭配和属性提升。
4、修炼加点
- 修炼加点是提升玩家属性的重要途径,玩家可以根据自己的门派和角色定位选择合适的修炼方向(如法防、物防、治疗、攻修等),并根据自己的战斗需求进行加点分配,在修炼加点过程中,玩家需要合理规划资源的使用,避免浪费和重复投资。
价值最大化指南
在《梦幻西游》手游中,玩家可以通过多种方式实现价值的最大化,包括提升战斗力、参与活动、赚取金币等。
1、提升战斗力
- 提升战斗力是玩家实现价值最大化的关键,玩家可以通过提升装备、宠物、修炼等属性来提升战斗力,玩家还可以通过学习新的技能和战术来提高自己的战斗技巧和应对能力。
2、参与活动
- 参与活动是玩家获取资源和奖励的重要途径,游戏中提供了丰富的日常任务和活动,如帮派战、科举考试、门派闯关等,玩家可以根据自己的时间和需求选择合适的活动参与,并通过完成活动任务获取丰厚的奖励和经验。
3、赚取金币
- 赚取金币是玩家实现经济自由的重要途径,玩家可以通过摆摊出售物品、参与交易等方式获取金币收入,玩家还可以通过参与游戏中的赚钱活动(如抓鬼、跑环等)来获取额外的金币奖励。
4、社交互动
- 社交互动是玩家实现价值最大化的重要手段,玩家可以通过加入帮派、组建固定队伍、参与师徒系统等方式与其他玩家建立良好的关系,通过与其他玩家的互动和合作,玩家可以获取更多的支持和帮助,提高自己的战斗力和游戏体验。
参考来源
基于《梦幻西游》手游的官方资料、玩家心得以及游戏内实际体验进行撰写,通过深度剖析PK战术、常用阵法的选择与应用、资源管理与高效利用策略以及价值最大化指南等方面,旨在为玩家提供全面、实用的游戏攻略和参考,希望本文能帮助广大玩家在《梦幻西游》手游中取得更好的成绩和体验。